引言 具有宽供电电压范围的传统单片微功率运算放大器需要一个大芯片面积,因而导致封装和占位面积都很大。非传统的双路运算放大器LT6011在一种纤巧的新型封装内实现了25μV输入的精准微功率操作以及2.7~36V的电源电压范围,这种3mm×3mm的DFN封装非常之小,甚至没有引线。LT6011还提供了轨至轨输出摆幅,并采用具有超级电流增益放大系数的输入晶体管来实现安培级的输入电流。
霍尔传感器放大器
 图1示出了LT6011被用作一个低功率霍尔传感器放大器时的情形。霍尔传感器的磁灵敏度与加在其两端的DC激励电压成比例。当偏置电压为1V时,该霍尔传感器的灵敏度被规定为4mV/mTesla磁场。然而,在该DC偏置电平条件下,400Ω电桥的消耗电流为2.5mA。虽然降低激励电压将会减少功耗,但这样做也有可能造成灵敏度下降。在这一场合,精准的微功率放大所具有的优势变得尤为突出。 LT1790-1.25微功率基准提供了一个稳定的1.25V基准电压。7.87k:100k阻性分压器使之在7.87k电阻器的两端衰减至90mV左右,并且,LT1782起一个缓冲器的作用。当该90mV电压被作为激励电压施加在霍尔电桥的两端时,电流仅为230μA,这尚不及原始数值的1/10。不过,正如前文所提到的那样,此时灵敏度也将出现同样幅度的下降,即低至0.4mV/mT。 恢复高灵敏度的方法是借助一个精准的微功率放大器来获得增益。于是,将LT6011配置为一个增益为101的仪表放大器。对于如此高的增益来说,可允许采用LT6011,而且这样做也是有利的,因为它具有出众的输入精度和低漂移特性。该电路的输出灵敏度被提升至40mV/mT,而消耗的总电源电流仅为600μA。如欲通过增加电桥激励电压来实现该灵敏度将有可能需要从电源获取一个25mA的电流,这是无法实现的。 DAC放大器
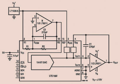
 图2示出了配合使用LTC1592 16位DAC的LT6011被用作一个基准放大器和I至V转换器时的情形。虽然诸如LT1881和LT1469等速度较快的放大器也适合该DAC一道使用,但当功耗的重要性超过速度的重要性时,采用LT6011则更加理想。该应用的总电源电流可在1.6mA至4mA之间变化,而且几乎完全受控于DAC的电阻器和基准。 DAC本身仅由一个单DAC 5V电源来供电。LT6011运算放大器B采用DAC的内部精准电阻器R1和R2来使5V基准反相,这样便为DAC提供了一个负基准。从而实现了双极输出极性。运算放大器A负责提供I至V转换,并且对最终输出电压进行缓冲。I至V转换器功能电路所要求的精度是至关重要的,因为DAC输出电阻器网络与编码的高相关性是十分明显,所以,运算放大器所承受的噪声增益也与编码相关。在该功能电路中采用不精准的运算放大器有可能使其输入误差的放大与编码的关系出现一些混乱。 该电路的运行速度示于图3。可在250μs的时间里达到稳定状态。由于LT6011的输出摆幅在正负电源轨的40mV以内,因此,放大器的电源电压范围只需比期望的±10V输出稍宽即可。
|