会员服务
  首页 | 最新采购 | 现货热卖 | IC库存 | 非IC库存 | 应用资料&程序库 | 交流区 | 供应商 | 生产商 | 技术资料
应用资料:  
您现在的位置:首页 >  技术资料   上载库存  

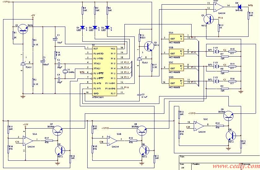
充电电路

原理:892051用来检测充电负斜率,MCI4066决定采样哪块电池,U3A-C组成充电恒流源。Q3和TL431组成恒流源用来给C5充电,C5电压上升到采样电压时U3D翻转产生中断INT0停掉2051内部定时器,定时器所得即电压,当测到电压连续下降时饱和Q4、Q5或Q6停止充电。




关于我们 | 会员服务 | 广告服务 | 支付方式 | 联系我们 | 友情链接

会员服务热线:

深圳矽通科技版权所有 © Copyright 2005-2007, ic-cn.com.cn All Right Reserved.  粤ICP备07006430号
深  圳13410210660             QQ : 317143513   点击这里与电子元件采购网联系
客服联系: MSN:CaiZH01@hotmail.com       E-mail:info@ic-cn.com.cn